Newsletter - December 2020


Welcome Message

Welcome to the first issue of the DICG newsletter. This is brought to you on behalf of the executive council of the Declaration of Istanbul Custodian Group (www.declarationofistanbul.org) which works to protect and promote the principles enunciated in the Declaration of Istanbul(DOI), a landmark document in the history of global transplantation.

In the extraordinary times that we are passing through and the impact of Covid 19 on global transplant activity, the DOI becomes even more relevant.

We are excited to start regularly communicating with our members, endorsing organizations and the global transplantation community. We would like to extend an opportunity for members to contribute articles or news for consideration in our forthcoming newsletter. Please email This email address is being protected from spambots. You need JavaScript enabled to view it.. We would also appreciate other feedback on the newsletter,

We start the first newsletter with a letter from Alejandro Nino Murcia, a transplant surgeon from Colombia & one of the co-chairs of the DICG who will be finishing his term in December.

Message From Alejandro Niño Murcia, Co-Chair of the DICG:

Just before ending my two-year term as Declaration of Istanbul Custodian Group (DICG) co-chair, I would like to share what this experience has meant to me. 

My journey with the DICG started in 2004, when a group led by Dr. Francis Delmonico helped us to handle a very difficult situation in Colombia. At that time, 16.5% of the transplant recipients done in Colombia were foreigners.

With the help of what would become the DICG, the transplantation laws in Colombia were modified in order to prevent transplant tourism and protect transplantation resources for Colombian recipients.  The result of this intervention was gratifying. Colombia changed from being a stigmatized country to an example for other countries as to how to deal of transplant tourism effectively. Today, less than 0.37% of the organ transplants performed in Colombia involve foreign nationals. We have set up systems to ensure that all transplantation of foreign nationals performed in Colombia have the necessary authorization from both the Columbian National Health Institute, as well as similar regulatory institutes in the patients’ country of origin. Working with the authorities and healthcare teams from patients’ home countries do not only save guard against fraud and deception, but also increase the long-term graft and survival outcome for patients returning home. 

After witnessing the changes in Colombia, I understood the importance of the Declaration of Istanbul and the Custodial Group encouraging countries to uphold the principles. This propelled me to become a member of the DICG and I had the privilege to serve as Co-Chair of the group, since the 2018 Madrid International Transplantation Congress. Every month, the DICG receives notifications about organ trafficking irregularities and transplant tourism occurring in different nations worldwide. As leaders of the DICG, we are able to interact with the respective authorities and local transplantation communities around the world and provide assistance to those countries who still have centers involved in illegal and unethical transplant practices.

With a global decrease in transplants as a consequence of the Covid-19 pandemics, new difficulties are arising in transplant access across the globe. Patients will unequivocally search for a solution for their needs in other countries where the economic crisis can signify ethical lability. Now more than ever, the scientific community must be strong in order to identify those centers and their members, where irregularities are being committed to guide and support them to ethical transplantation practices. This implies a need for a stronger DICG.

While I will be stepping down as Co-Chair at the end of 2020, I am happy to have had the opportunity to be part of such a dedicated group of individuals. I wish to thank my co-chair Eric Rondeau, the DICG executive and council, as well as all those who are dedicated to furthering the principles of the DOI.

In The News

In this section we carry links to recent news articles related to the DOI’s concerns. We are aware that it is not always possible for us to verify the contents of all the news being highlighted in popular media across the globe. However, we feel that since the media is talking about these issues, it may be important for us to know what the global population is seeing. Distrust in the transplant process amongst the general population is one of the barriers to setting up successful donation programs. Therefore, we need to engage with what impacts public perception in a responsible manner. If you would like to offer comments on an article posted by us, we request you to email This email address is being protected from spambots. You need JavaScript enabled to view it.. Our executive will consider your submission and if found suitable will carry it. We are clear that the intention behind this section is not to discredit the work of colleagues or further rumours. Therefore, we will try and stick to reputed and reliable news sources.

'Leaked files, organ removal and irrepressible anger': What's behind the Kosovo war crimes probe?

A recent report on an old conflict from Europe uncovers involuntary organ removal after death by killing

COVID-19 a ‘perfect storm’ for organ trafficking victims

How Covid-19 serves as a 'perfect Storm' for organ trafficking

Meet this man who has put his kidney ‘on sale’
A classic story from one of the poorest countries in the world
Kerala police open probe into organ transplant racket
A large organ trafficking ring exposed from of India's most developed states
Organ harvesting industry booms in Lagos as probe deepens
A ground investigation from Africa on 'life givers'

Recent Publications

In this section we highlight recent publications in literature that are related to the DOI. The selection and summaries have been prepared by Maryn Reyneke.
Assessing the Potential Impact of the Declaration of Istanbul 2008 on Internet Reporting of Human Organ Transplantation-Related Crimes Using Interrupted Time Series Analysis and Meta-Analysis Approaches

Link: https://pubmed.ncbi.nlm.nih.gov/31917000/  

Summary: Illegal activities, alleged crimes and injustices are often first reported in the news and other media platforms. While this reporting cannot always be taken as an accurate reflection of reality, it can give us insight into trends and possible geographical hotspots. In this article, the authors examined the impact of the Declaration of Istanbul on the reporting of transplantation related crimes on the internet.

To do so, they made use of advanced google searches and interrupted time series analysis methodology. They collected data on “kidney trade,” “kidney sale,” “organ trafficking,” and “transplant tourism” reporting in 25 different countries with time points well before and after the 2008 promulgation of the DoI. They found that the DOI has a positive impact on the reporting of “organ trafficking” and “transplant tourism” but not on the reporting of “kidney sale” and “kidney trade.” They conclude to say that the increased reporting of “kidney sale” and “kidney trade” can be indicative of an impact of DOI on public awareness and increased reporting of the residual transplantation related crimes. 

The authors then provide commentary, seemingly unrelated to the study conducted, and advocate for the legalization of organ trade. While this commentary is in direct conflict with the principles of the DoI, the results ofthe research could still provide valuable insight into the impact of the DoI.

Organ Trafficking and Migration: A Bibliometric Analysis of an Untold Story

Link: https://www.mdpi.com/1660-4601/17/9/3204 

Summary: It is estimated that the global refugee population in 2018 were 25.9 million, the number of internally displaced persons due to violence and conflict around 41.3 million and the number of stateless persons around 3.9 million (International Organization for Migration: World Migration Report 2020). Faced with poor socioeconomic and political conditions in their countries of origin, they often also fell prey to situations of vulnerability, abuse and exploitation while en-route or in host countries. These people are among the most vulnerable for the trafficking of humans for the purpose of organ removal (THBOR). Yet, this crime remains severely under detected and reported on, and as Gondzalez, Garijo and Sanchez’s (2020) article shows, sparsely researched. 

Through a bibliometric analysis, the authors found that the 2008 Declaration of Istanbul has resulted in a significant increase in publications on the topic of human trafficking for the purpose of organ removal. However, the momentum has slowed down in recent years and has yet to catch up with literature on other types of human trafficking. The authors also found a significant gap in the literature focused on the relation between THBOR and migrants. This study provides a renewed focus on a specific vulnerable group which should not be neglected in the quest to prevent organ trafficking.

Thematic Discussion

Approximately, every other month, the DICG council hosts thematic discussions around topics relating to the DOI’s concerns including emerging issues in ethics and equity in global transplantation.

Summary provided by, Thomas Mueller, MD, PD Co-director, Lead Attending, Clinic of Nephrology, University Spital Zürich, Zürich, Switzerland

Organs from Living Donors – Transplantation of the super affluent traveling recipient accompanied by their donor

The DIGC concerns itself with trafficking of organs and humans for transplantation. Thus far most emphasis has been on the sale of organs and exploitation of vulnerable populations for transplantation in lower income settings. A potentially relevant, but thus far less discussed area is that of affluent non-resident recipients who travel, frequently with non-resident, often genetically un-related donors, to other countries for transplantation because of purported high medical standards. The frequency of this situation varies from country to country, but it generally lacks transparency.

In the typical scenario, the transplant center is contacted via an agency or an intermediary with the wish of their affluent client to be transplanted. Usually the medical information provided is incomplete, often from multiple private centers all over the world. In general transplantability has already been determined and the recipient has a potential donor. The relationship between recipient and donor is often a family or business “friend”, not genetically related or family member, there are clear socio-economic asymmetries, and the depth of the altruistic motivation is not clear. The medical work-up is complicated by multiple parties are involved. It is very time intensive for the transplant team, exceptions are the rule, and the usual processes of donor and recipient work-up are often not followed. Hospitals may add further pressure as these transplants are viewed as a source of revenue and reputation.

Fundamental to this process are ensuring transparency, assessing voluntariness and ruling out coercion. In addition, issues regarding impact on social justice and equity (impact on local patients), loyalty to the institution and protection of the health care staff, who frequently experience moral distress in these cases, are of importance. 

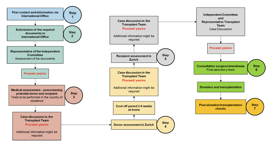
  To achieve transparency and to prevent organ trafficking a defined multi-step process for living kidney donation and transplantation between self-paying non-resident living donor and recipient has been developed at the University Hospital in Zurich, which was presented to the DIGC as a possible template for the individual centers (Figure 1). 

Figure 1. Overview of process for living kidney donation and transplantation between self-paying non-resident living donor (D) and recipient (R)

Key elements of this algorithm include: provision of documents outlining the ethics of organ transplantation (DOI, WHO guiding principles); information on requirements of payments; process of legal and medical assessment; written statements confirming the voluntariness and motives of donation; lack of financial incentives; proof of life-long health care insurance for the donor; agreement to reporting and data collection. 

DICG members agreed such a document and process is needed, and the participants supported the use of the presented algorithm as a template for other countries. The discussion made it clear that significant local and national differences exist regarding the problem of the non-resident recipient and donor. All participants agreed on the significance of this topic as a potential form of organ trafficking and that the establishment of clear rules by the DICG is required.

New Endorsing Organizations:

The DOI has been endorsed by numerous organizations. This list and the procedure for endorsement is available on our website. In this section we will carry names of new organisation who endorse the DOI.

Iraqi Society of Nephrology and Renal Transplantation

China National Organ Donation and Transplantation Committee

View Past Newsletters

The newsletter is brought to you on behalf of the executive council of the Declaration of Istanbul Custodian Group which works to protect and promote the principles enunciated in the Declaration of Istanbul(DOI), a landmark document in the history of global transplantation.

Contact

Staff Directory: 1-514-874-1717
Email: This email address is being protected from spambots. You need JavaScript enabled to view it.

Social Media

Twitter
Facebook

Address

The Transplantation Society
International Headquarters
740 Notre-Dame Ouest, Suite 1245
Montréal, QC, H3C 3X6, Canada